搜索
公众号
扫码关注
迷你电视 首页 资讯列表 汽车 查看内容

震动汽车圈,长安汽车、东风汽车联合重组?竞争版图或将就此改写,或将成为国内第一大车企

2025-3-11 13:55| 发布者: 未来探索者| 查看: 180| 评论: 0

摘要: 金融界2月9日消息 汽车圈传出重磅消息,长安汽车、东风汽车或将进行联合重组。9日晚间,东风集团、长安汽车先后公告间接控股股东可能发生变更。东风集团股份公告称表示接到控股股东东风汽车集团有限公司(以下称“东 ...

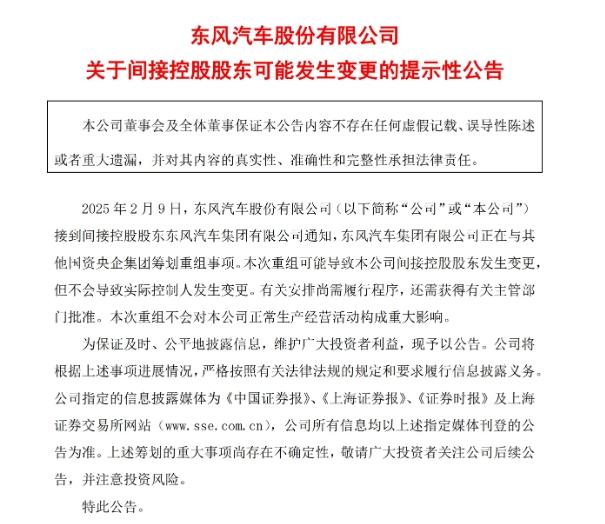
金融界2月9日消息 汽车圈传出重磅消息,长安汽车、东风汽车或将进行联合重组。

9日晚间,东风集团、长安汽车先后公告间接控股股东可能发生变更。东风集团股份公告称表示接到控股股东东风汽车集团有限公司(以下称“东风公司”)通知,东风公司正在与其他国资央企集团筹划重组事项。

震动汽车圈,长安汽车、东风汽车联合重组?竞争版图或将就此改写,或将成为国内第一大车企

长安汽车也公告表示,2025年2月9日,公司接到间接控股股东中国兵器装备集团有限公司通知,兵器装备集团正在与其他国资央企集团筹划重组事项。本次重组或将导致本公司控股股东发生变更,但不会导致实际控制人发生变更。有关安排尚需履行程序,还需获得有关主管部门批准。

震动汽车圈,长安汽车、东风汽车联合重组?竞争版图或将就此改写,或将成为国内第一大车企

一时间市场对于长安汽车、东风汽车将进行联合重组的猜测骤起,对于联合重组一事,东风集团相关负责人询问,对方回应称:“以目前公告内容为准,目前尚处于筹划阶段。”

2024年3月5日,第十四届全国人大二次会议首场“部长通道”上,国资委主任张玉卓曾向一汽集团、东风集团和长安汽车三大汽车央企“喊话”。他表示:“就新能源汽车领域,国有汽车企业在这方面发展还不够快,不如特斯拉,不如比亚迪,国资委将调整政策,对三家中央汽车企业进行新能源汽车业务的单独考核,考核项目包括技术、市场占有率以及企业未来的发展。”

值得注意的是,在2024年3月16日的中国电动汽车百人会论坛(2024)上,国务院国资委副主任苟坪表示,鼓励支持中央企业开展高质量投资并购、专业化整合,加快掌握产业核心资源和关键技术。

如果长安汽车、东风汽车联合重组,我国汽车圈竞争版图或将就此改写。

公开资料显示,东风公司在国内有“二汽”之称,主要以整车制造、销售等为主业,截至目前,其汽车累计销量已接近6000万辆,年营收约在5000亿元左右。东风集团2024年全年累计销量为189.59万辆,排在国内十大汽车集团第七位。

兵装集团是中央直管国有企业,是中央直接管理的国有重要骨干企业,是国防科技工业的核心力量,拥有长安汽车(集团)有限公司等在内的60多个全资或控股的子公司和研究院所。长安汽车2024年累计批发销量268.38万辆,累计同比增长14.79%,排在国内十大汽车集团第五位,二者合计销量超过457.97万辆,而排在第一位的比亚迪也仅销售了427.2万辆。

若二者联合重组成功,或将成为国内第一大车企。

除此外长安汽车、东风汽车,东风系、兵装系的上市企业都发布了相关公告。其中,东风系还包括东风汽车股份、东风电子科技等上市公司。兵装系还包括长城军工、哈飞动力、建设工业、华强科技等上市企业。

据不完全统计,2024年以来,已有近20家上市公司涉及央企重组整合。知本咨询数据显示,2024年1月至7月初,国有企业整合重组事件数量同比增幅超过120%。

央国企作为中国经济的“顶梁柱”和“压舱石”,也在重组下交出了不错的成绩单。

wind数据显示,2024年以来(截至12月20日,后同),以中央企业和地方国企上市公司为竞买方参与的并购重组规模已超过5800亿元,占比升至76%,为2012年以来的最高水平。

2024年12月底的国资委党委专题会议后上,国资委强调强调要推动中央企业提升改革攻坚突破能力,突出抓好国企改革深化提升行动,确保明年年底前全面完成,取得经得起检验的改革成果;突出抓好新一轮改革方案谋划,释放更加积极的改革信号,更好提振企业发展信心,在进一步全面深化改革中走在前、作表率。

在2024年9月的中央企业专业化整合推进会上,汽车行业的整合已经展开,会上12组26家单位专业化整合项目集中签约,其中就包括中国一汽、兵器装备集团、东风公司与中国诚通的动力电池领域专业化合作项目。

如今,长安汽车、东风汽车的大动作来了。

本文源自金融界

路过

雷人

握手

鲜花

鸡蛋
返回顶部