搜索
公众号
扫码关注
迷你电视 首页 资讯列表 直播预告 查看内容

今晚19:30中央五套直播表:CCTV5CCTV5+节目单 附多哈世乒赛赛程

2025-3-23 16:06| 发布者: 电视人| 查看: 194| 评论: 0

摘要: 国乒重庆站完美收官!孙颖莎巩固女王地位 王楚钦夺冠后透露隐情孙颖莎卫冕悬念不大 积分优势再扩大昨晚的重庆奥体中心,孙颖莎以4-0横扫陈幸同成功卫冕。四局比分11-7、11-4、12-10、11-7,说实话第三局陈幸同曾5-3 ...

国乒重庆站完美收官!孙颖莎巩固女王地位 王楚钦夺冠后透露隐情

孙颖莎卫冕悬念不大 积分优势再扩大


昨晚的重庆奥体中心,孙颖莎以4-0横扫陈幸同成功卫冕。四局比分11-7、11-4、12-10、11-7,说实话第三局陈幸同曾5-3领先,不过莎莎迅速稳住节奏完成逆转。由于王曼昱退赛,这场决赛少了点火星四溅的味道,但不得不说孙颖莎的发挥确实稳定,尤其是发接发环节完全掌控了主动权。赛后国际乒联数据显示,虽然积分没有变动,但她已经甩开第二名4100分的差距。莎莎赛后特意发微博感谢团队和粉丝,言语间满是谦逊,这或许就是她能持续巅峰的原因吧。

今晚19:30中央五套直播表:CCTV5CCTV5+节目单 附多哈世乒赛赛程

冠军CP打卡重庆地标 王楚钦心事重重

夺冠后的国乒组合没有急着庆祝,而是马不停蹄地去拍摄城市宣传片。在长江索道上,孙颖莎被高空景色吓得直呼过瘾,硬是强撑着拍完所有镜头。反观王楚钦全程表情凝重,后来才知道他家里有长辈生病,夺冠后第一时间向天比心祈祷家人平安。不过两人在终点站与"我爱重庆"的合影还是很有感觉,江景夜色配上冠军气质,小编觉得这张照片绝对能当城市名片。


今晚19:30中央五套直播表:CCTV5CCTV5+节目单 附多哈世乒赛赛程

暖心一幕!国乒合影空出C位

在赛后大合影环节,陈幸同和王艺迪主动为因伤退赛的王曼昱留出位置。起初教练组还不太明白,直到两位姑娘解释说"鳗鱼的位置必须留着"。最终全家福里那个空位格外醒目,网友纷纷表示:这就是国乒长盛不衰的秘诀。小编注意到王曼昱虽然没能参赛,但她在社交平台为队友们疯狂打call,这种团队凝聚力真的让人动容。


今晚19:30中央五套直播表:CCTV5CCTV5+节目单 附多哈世乒赛赛程

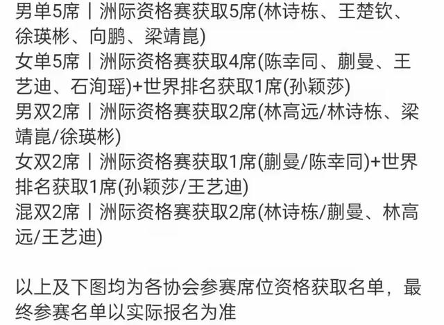
多哈世乒赛席位尘埃落定 国乒满额参赛


国际乒联刚刚官宣了多哈世乒赛的参赛名单,国乒毫无悬念地拿到男女各5个单打席位。值得注意的是孙颖莎通过世界排名直接入围,这也弥补了她因伤缺席亚锦赛的遗憾。双打方面国乒报名了六对组合,最终名单将在3月17日截止提交。小编了解到这次选拔机制相当复杂,除了奥运冠军直通外,其他名额需要综合考虑各站赛事成绩。看来接下来的新加坡大满贯和亚洲杯将成为关键战场。

今晚19:30中央五套直播表:CCTV5CCTV5+节目单 附多哈世乒赛赛程

今晚央视直播预告

19:30 CCTV5将直播《体育新闻》特别报道。


今晚19:30中央五套直播表:CCTV5CCTV5+节目单 附多哈世乒赛赛程

随后21:00 CCTV5+会带来多哈世乒赛的备战花絮。想要了解国乒最新动态的球迷朋友,记得准时锁定频道哦

[免责声明]文章的部分素材来自网络,如果有任何的侵权行为,请第一时间联系我删除,创作不易,多谢大家支持!


路过

雷人

握手

鲜花

鸡蛋
返回顶部